Hübriidsüsteemid: Juhtmega ja juhtmevaba kombinatsioon uksetehnikas


Hübriidsüsteemid: Kuidas kombineerida juhtmega ukseseadmete töökindlust ja juhtmevaba paindlikkust?
Eelmises artiklis selgitasime juhtmevabate ja juhtmega süsteemide erinevusi. Kuid mis siis, kui parim lahendus pole mitte "kumbki", vaid "mõlemad koos"? Tänapäeva targa maja lahendustest leiab sageli hübriidsüsteeme, kus juhtmega võrk hoones tagab põhitöökindluse ning juhtmevabad komponendid ja rakendused lisavad mugavat paindlikkust kaugele väljapoole hoonet. Selline kombineerimine võimaldab luua kohandatud, tulevikukindlaid lahendusi nii elamutele kui ka ärihoonetele.

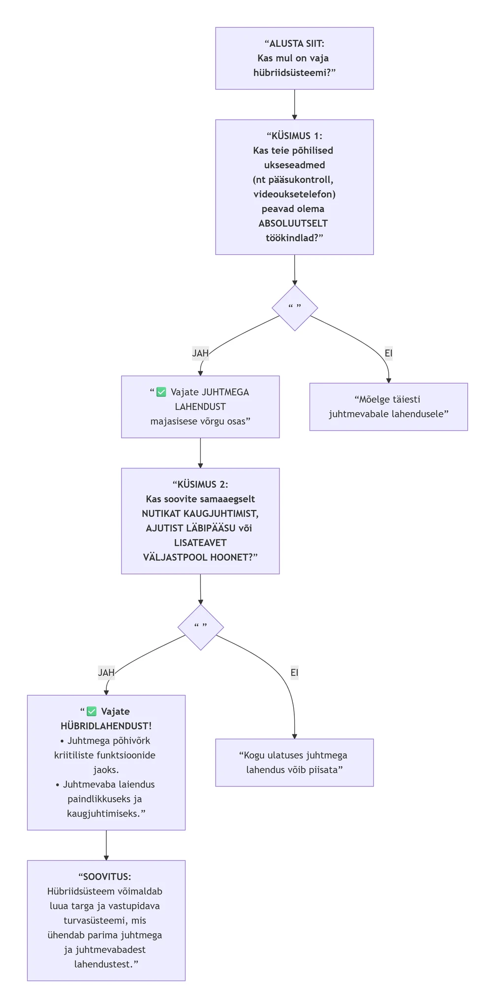
📊 Millal on hübriidlahendus õige valik?

Järgneva diagrammi abil saad süstemaatiliselt hinnata oma vajadusi ja leida endale sobivaim lahendus.

Allolev diagramm aitab teil mõista, kas teie projekt vajab hübriidsüsteemi.
Ülaltoodud diagramm aitab teil struktureeritult läbi mõelda olulisimad aspektid enne otsuse tegemist.

🔧 Kuidas hübriidsüsteem praktikas välja näeb?

Hübriidsüsteemi eelis on võime luua lahendus, mis vastab täpselt teie vajadustele. Siin on kaks tüüpilist näidet:

Ärihoone / Kortermaja: Hoone sissepääsu juures on juhtmega videouksetelefon ja pääsukontroller, mis tagab püsiva ühenduse ja turvalisuse. Korteriomanikel ja personalil on aga juhtmevaba juurdepääs ja kaugjuhtimine nutirakenduse kaudu, et näha, kes ukse taga on, ja avada uks kaugelt. Lisaks saab ajutisi digitaalseid võtmeid (nt koristajatele) jagada mobiiliga ilma füüsilisi transpondervõtmeid/kaarte välja andmata.

Eramu krundile: Peamised väravad ja välisuksed on varustatud juhtmega videouksetelefonide ja pääsukontrolleritega, mis on ühendatud majasisese võrguga (maksimaalne töökindlus ja andmete kvaliteet). Aiaväravatele või abihoonetele paigaldatakse aga juhtmevabad ukseseadmed, mille signaal ulatub peasüsteemini, vältides sellega kulukaid maa-aluseid kaevamistöid. Kõiki seadmeid saab jälgida ühest nutirakendusest. Lisaks võimaldavad nutirakendused läbi interneti ja GSM võrkude hoone sissepääsude juurest olukorra ülevaadet ning läbipääsu juhtimist ükskõik kust maailma otsast.


💡 Hübriidsüsteemi plussid ja kaalutlused
Eelised
Kaalutlused
Parimad lahendused:
Põhiline turvalisus ja töökindlus + kaasaegne mugavus.

Keerukam projekteerimine:
Nõuab eelnevat täpset kavandamist, et erinevad komponendid koos töötaksid.
Paindlik laiendatavus:
Süsteemi on lihtne tulevikus täiendada uute juhtmevabate seadmetega.
Potentsiaalsed ühilduvusküsimused:
Oluline on valida samast "ökosüsteemist" seadmed või tagada avatud sidestusprotokollid (nt Wi-Fi, IP).

Kuluefektiivsus renoveerimisel:
Väldite juhtmete vedamist kõikjale, paigaldades juhtmed ainult kriitilistesse ja püsivatesse kohtadesse.
Keskne haldus:
Hübriidsüsteemi tõhusaks kasutamiseks on vaja ühtset haldusliidest (rakendust).

Kokkuvõte:
Hübriidsüsteemid ei ole kompromiss, vaid teadlik strateegia, mis võimaldab luua targa ja vastupidava turvasüsteemi hoone videouksetelefonidele, läbipääsukontrolleritega. Vajadusel kombineerides seda sobivate uksekelladega. Need sobivad ideaalselt kaasaegsetele kasutajatele, kes hindavad nii põhitöökindlust kui kaasaegset paindlikkust ja mugavust.

Kui eelmine artikkel aitas teil valida põhilist videouksetelefoni või uksekellasüsteemi teostusviisi, siis see artikkel näitab, kuidas seda veelgi kohandada just teie vajadustega. Sellise kohandatud hübriidsüsteemi projekteerimiseks on oluline professionaalne nõustamine, mis tagab kõigi komponentide sujuva koostöö.

Vajad abi oma kohandatud hübriidsüsteemi projekteerimisel ja valikul? Võtke meiega ühendust – analüüsime teie objekti ja soovitame optimaalse komponentide kombinatsiooni.

📞 Küsi eksperdinõu: +372 5094 786
📧 Kirjuta: riit.tarmo@riittrading.com