Hybrid Systems: Combining Wired & Wireless Door Technology


Hybrid Systems: How to Combine Wired Reliability with Wireless Flexibility for Door Entry?
In our previous article, we explained the differences between wireless and wired systems. But what if the best solution is not "either/or" but "both"? Modern smart solutions often feature hybrid systems where a wired network in the building ensures core reliability, and wireless components and applications add convenient flexibility far beyond the building. This combination enables tailored, future-proof solutions for both homes and commercial properties.

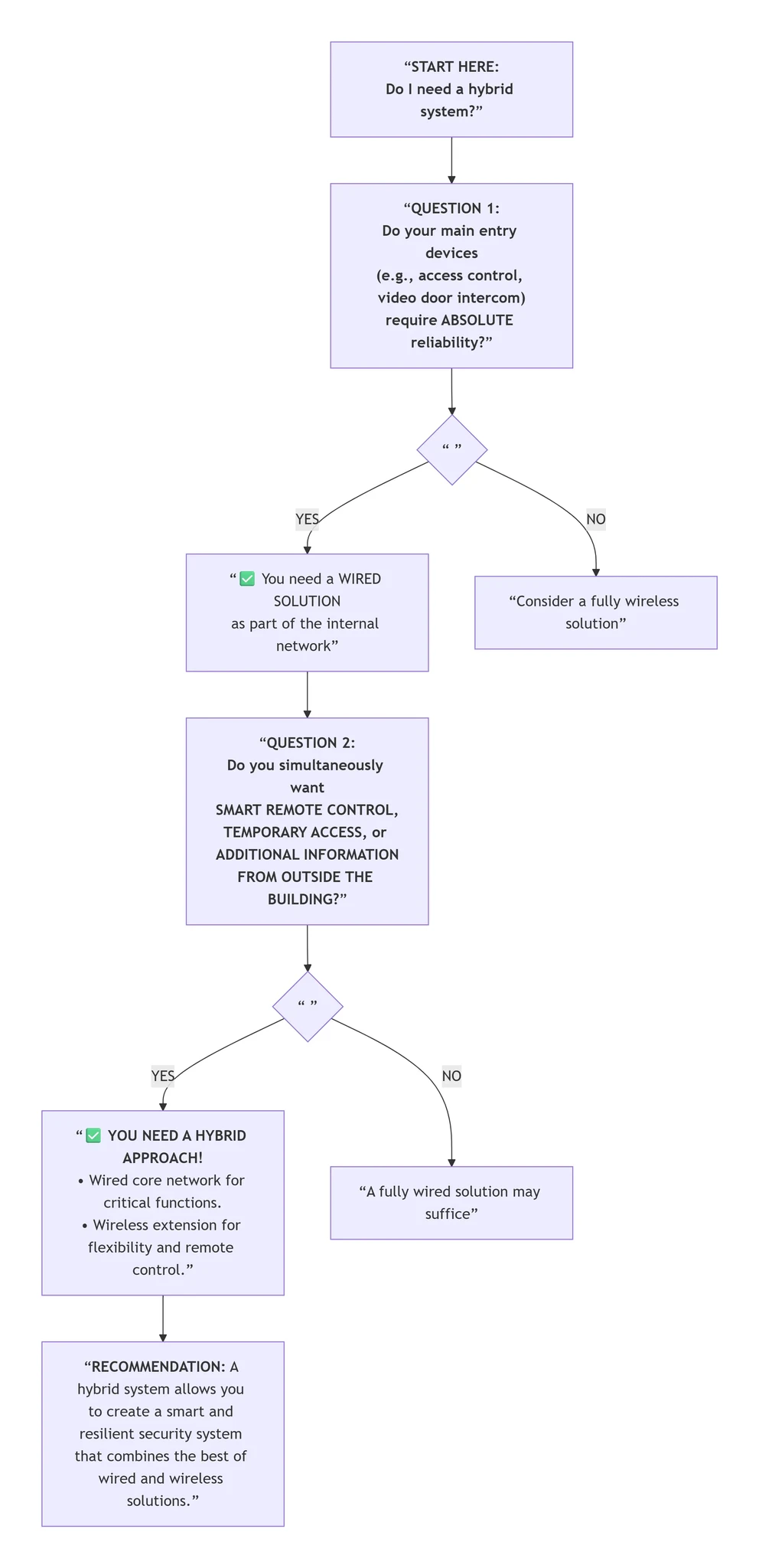
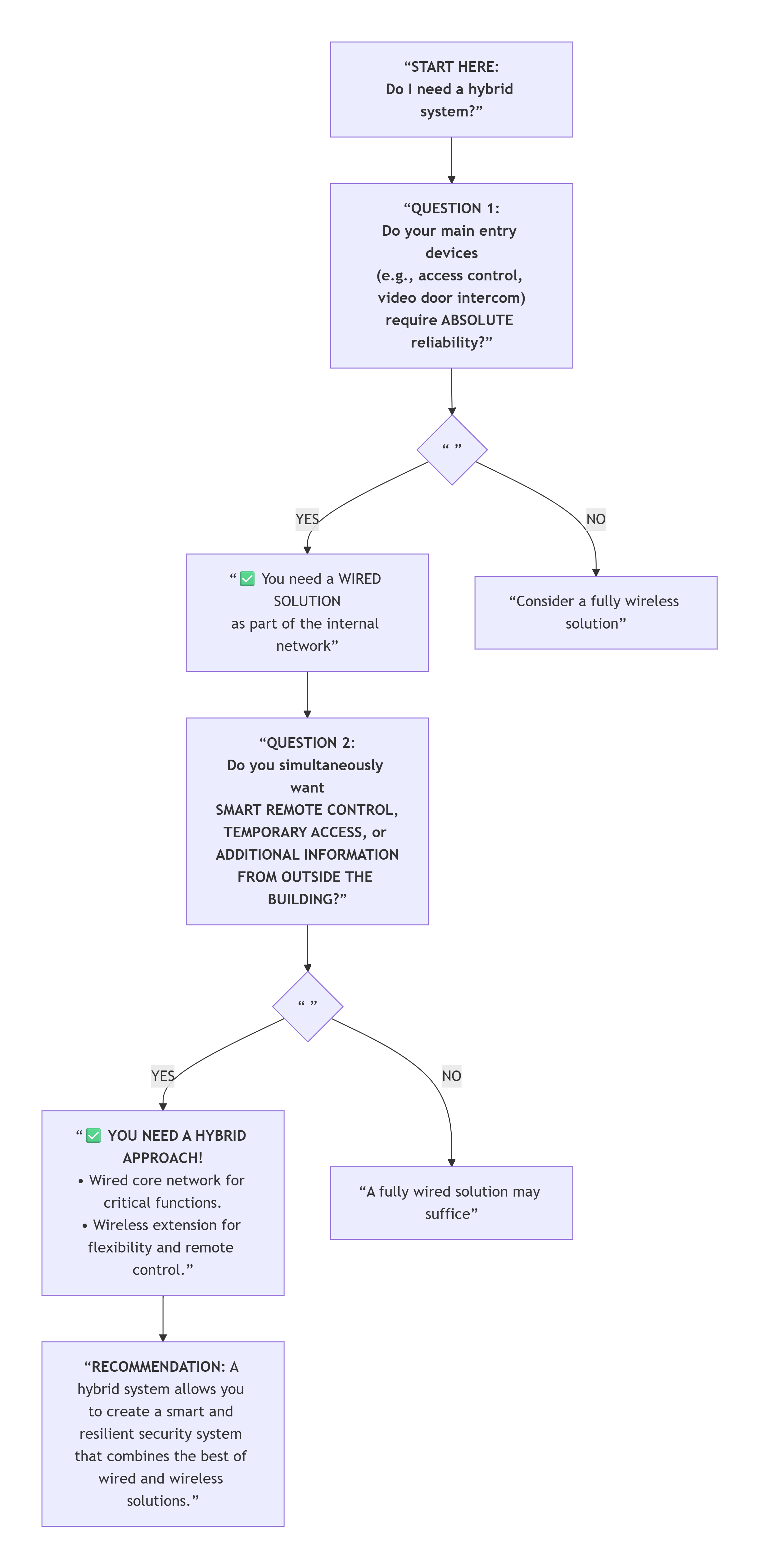
📊 When is a Hybrid Solution the Right Choice?
The following diagram helps you systematically assess your requirements and identify the most suitable solution.


The diagram below helps you understand if your project needs a hybrid system.
The diagram above helps you think through the most important aspects in a structured way before making a decision.

🔧 What Does a Hybrid System Look Like in Practice?

The advantage of a hybrid system is the ability to create a solution that precisely meets your needs. Here are two typical examples:

Office Building / Apartment Building: The main entrance features a wired video door phone and access controller, ensuring a permanent connection and security. However, residents and staff have wireless access and remote control via a smartphone app to see who is at the door and open it remotely. Additionally, temporary digital keys (e.g., for cleaners) can be shared via mobile without issuing physical transponder keys/cards.

Private Estate: Main gates and doorways are equipped with wired video door phones and access controllers connected to the internal network (maximum reliability and data quality). For perimeter gates or outbuildings, wireless door devices are installed whose signals reach the main system, avoiding expensive underground excavation work. All devices can be monitored from a single app. Furthermore, smartphone apps allow for status overview and access management from anywhere in the world via the internet and GSM networks.



💡 Hybrid System Pros and Cons
Advantages
Considerations
Best Solutions:
Core security & reliability + modern convenience.

More Complex Planning:
Requires a precise prior design for different components to work together.
Flexible Scalability:
The system is easy to expand in the future with new wireless devices.
Potential Compatibility Issues:
It is crucial to choose devices from the same "ecosystem" or ensure open communication protocols (e.g., Wi-Fi, IP).

Cost-Effectiveness for Renovation:
Avoid running cables everywhere by installing them only in critical and permanent locations.
Centralized Management:
Effective use of a hybrid system requires a unified management interface (application).

Conclusion:
Hybrid systems are not a compromise but a conscious strategy for creating a smart and resilient security system for a building's video door phones and access controllers, potentially combined with suitable doorbells. They are ideal for modern users who value both core reliability and contemporary flexibility and convenience.

If our previous article helped you choose the main implementation method for a video door phone or doorbell system, this article shows how to further customize it to your specific needs. Professional consultation is essential for designing such a customized hybrid system to ensure seamless collaboration of all components.

Need help designing and selecting your customized hybrid system? Contact us – we will analyze your property and recommend the optimal combination of components

📞 Ask for expert advice: +372 5094 786
📧 Write to: riit.tarmo@riittrading.com